Estudos mostram que o gene ‘switch’ pode ser editado para afetar a inflamação

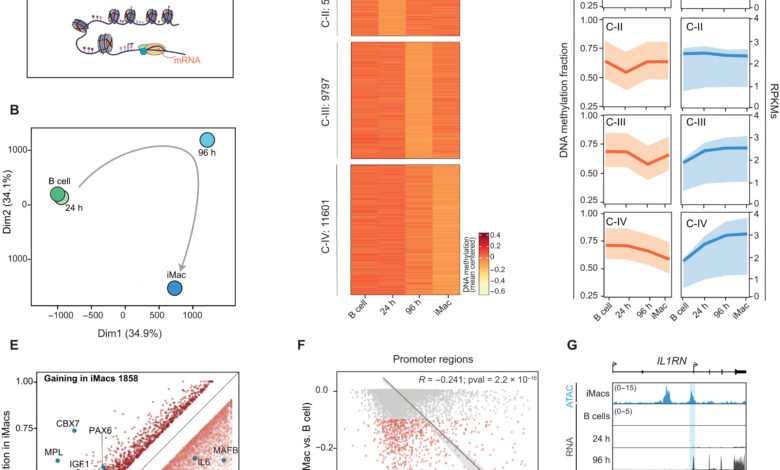
A análise integrativa do epigenoma expõe o promotor de IL1RN durante uma alta expressão do DNAME correlacionou o fenômeno durante o comprometimento das células mielóides. Crédito: Progresso científico (2025). Doi: 10.1126/sciadv.adt1644
Controlar a atividade de genes específicos em laboratório através da edição de suas marcas epigenéticas agora é uma realidade para a tecnologia CRISPR. Uma equipe do Josep Carrace Leucemia Research Institute demonstrou que é possível controlar adequadamente o status de mitologia de um dos principais genes envolvidos no controle da resposta inflamatória (IL1RN), que modifica como a célula reage a estímulos externos. Com essa descoberta, o desenvolvimento de remédios inovadores com base na edição de epigenom para lidar com doenças inflamatórias, incluindo a leucemia mileoid, está perto de um passo.
Os genes controlam as peças de DNA localizadas em nossos cromossomos, o que quer que aconteça nas células. Cada célula apenas ativa Jean Ele precisa silenciar o restante através do “interruptor” molecular presente em cada gene. No entanto, esses comutadores às vezes podem ser ativados incorretamente, levando a célula a ser retirada para se comportar de forma anormal e é potencialmente como resultado de doenças como câncer ou distúrbios autoimunes.
A atividade desses “interruptores” é regulada por seu status de metilação, cicatrizes químicas, que podem ser conectadas ou removidas ao DNA. Obrigado por Novos equipamentos Com base na tecnologia CRISPR-CAS9, o líder do grupo do Josep Carrace Institute, Dr. The Team liderado por Jose Louis Sardina foi bem-sucedido em controlar “” “”Mudar“Os genes dos genes il1rn nas células obtidas da leucemia humana, adicionando ou removendo essas cicatrizes químicas e ligando -as.
Dr. Os resultados do estudo sob a liderança de Jemma Walcressel e Dr. Estaban foi organizado em colaboração com a equipe de Balestar, agora publicada no diário Progresso científicoA pesquisa mostra como o controle preciso da atividade do gene IL1RN afeta a produção de células inflamatórias que reagem incomumente a estímulos externos. Esta resposta convertida faz com que as células modifiquem Citocinas provocativasMostrando uma capacidade diferente de modular Crescimento do tumor No modelo de laboratório.
Essa evidência do conceito mostra que é possível regular a atividade dos principais genes do sistema imunológico, como a IL1RN através da metilonização do DNA, que é modificada para atuar como inchaço ou progressão dos tumores. Embora os pesquisadores já suspeitassem que essas modificações químicas pudessem afetar o comportamento do sistema imunológico, este estudo fornece as primeiras evidências experimentais para confirmar essa conexão e revelar seus resultados funcionais.
Com a capacidade técnica de ativar ou inativos genes individuais com esse conhecimento e precisão, a porta é aberta para o desenvolvimento de novas estratégias, que visa interferir nos processos biológicos mais básicos de células imunes e, potencialmente, novas terapia com um componente inflamatório para alguns subtipos de leucemia e outras doenças.
Mais informações:
Gemma Valcárcel et al. Progresso científico (2025). Doi: 10.1126/sciadv.adt1644
fornecido por
Josep Career Leucemia Research Institute
Citação: O estudo sugere que o gene ‘Switch’ pode ser editado para afetar a inflamação (2025, 17 de julho) em 17 de julho de 2025 de https://medicalxpress.com/news.com/news/2025-07- genene- nflammation.html
Este documento está sujeito a direitos autorais. Além de qualquer comportamento imparcial para fins de estudos ou pesquisas privadas, nenhuma parte pode ser retroduzida sem permissão por escrito. O conteúdo é fornecido apenas para fins de informação.



